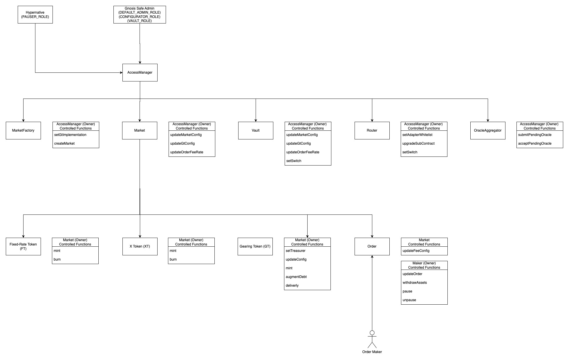
TermMax 角色
This document outlines the various roles defined in the TermMax protocol, their responsibilities, and the specific functions each role controls.
Core Roles for Access Control
1. Default Admin (DEFAULT_ADMIN_ROLE)
DEFAULT_ADMIN_ROLE)Gearing Token (GT)
// AccessManager.sol function setGtImplement(ITermMaxFactory factory, string memory gtImplementName, address gtImplement) external onlyRole(DEFAULT_ADMIN_ROLE)
Market
// AccessManager.sol function createMarket( ITermMaxFactory factory, bytes32 gtKey, MarketInitialParams calldata deployParams, uint256 salt ) external onlyRole(DEFAULT_ADMIN_ROLE) returns (address market)
Ownership
Upgradability
Contract Integration
Oracles
2. Pauser (PAUSER_ROLE)
PAUSER_ROLE)3. Configurator (CONFIGURATOR_ROLE)
CONFIGURATOR_ROLE)4. Vault Admin (VAULT_ROLE)
VAULT_ROLE)Vault-Specific Roles
Curator
Guardian
Allocator
Architecture


